Concept Map Nutrient Absorption – Sometimes called “anti-nutrients,” oxalates are naturally occurring molecules in vegetables that can prevent calcium absorption and cause kidney stones in some people. However, oxalates in . Fiber stimulates peristaltic motion, enhances nutrient absorption, lowers cholesterol levels, and regulates insulin and glucose release—positive news, especially for individuals managing diabetes. .
Concept Map Nutrient Absorption
Source : www.chegg.com
Nutrients | Free Full Text | Emergent Drug and Nutrition
Source : www.mdpi.com
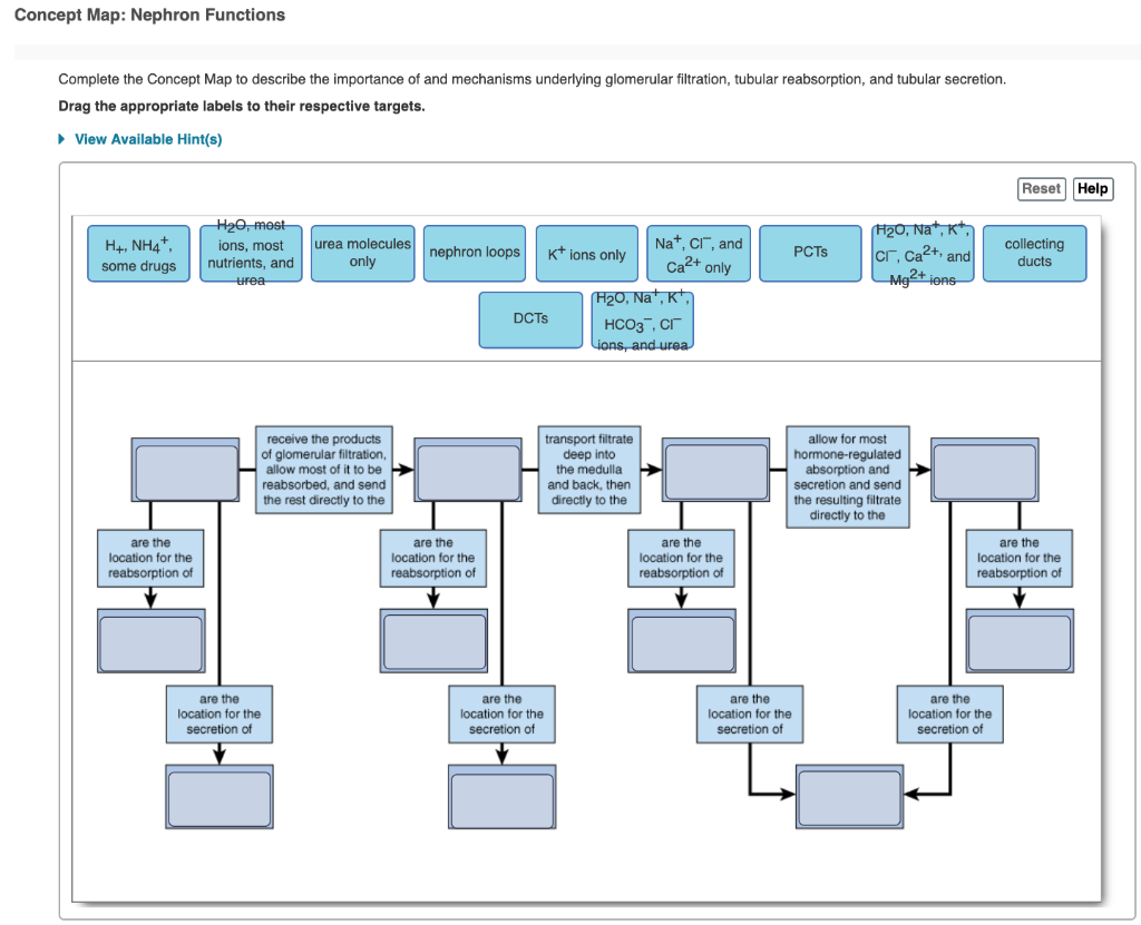
Solved Concept Map: Nephron Functions Complete the Concept | Chegg.com
Source : www.chegg.com
Metabolism Concept Map Template | EdrawMind
Source : www.edrawmind.com
Solved Unit 3 Homework Digestive and Urinary Concept Map: | Chegg.com
Source : www.chegg.com
Nutrients | Free Full Text | Emergent Drug and Nutrition
Source : www.mdpi.com
Solved Concept map Use each of the following terms once to | Chegg.com
Source : www.chegg.com
SOLUTION: Mindmaps of digestion and absorption Studypool
Source : www.studypool.com
Solved Renal Physiology Concept Map: Nephron Functions Reset
Source : www.chegg.com
Nutrients | Free Full Text | The Mutual Relationship among
Source : www.mdpi.com
Concept Map Nutrient Absorption Solved 23 Digestive System Physiology cept Map: Nutrient | Chegg.com: Here’s our process. If you eat a balanced diet and don’t have an underlying health condition that affects nutrient absorption, you likely don’t have a nutritional deficiency. But as much as . Enzyme supplements are designed to support digestion and nutrient absorption, making them a popular choice for those with digestive issues or looking to improve their overall gut health. .








